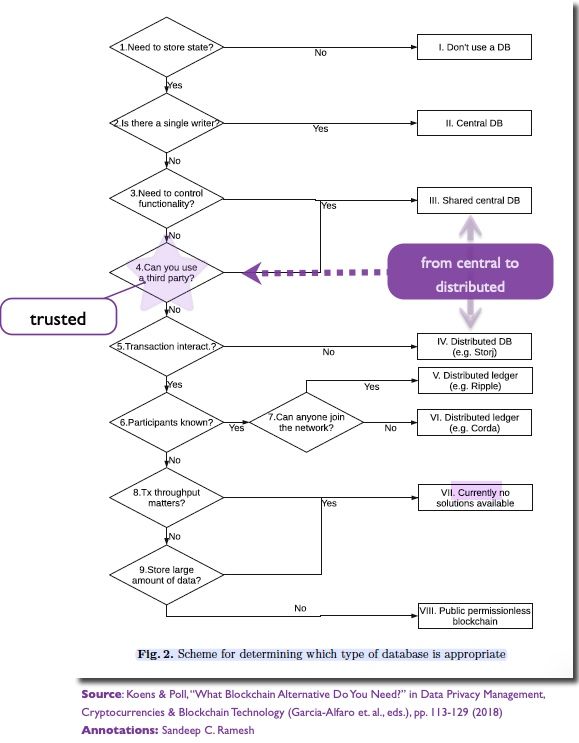
Source: Tommy Koens & Erik Poll, “What Blockchain Alternative Do You Need?” in Data Privacy Management, Cryptocurrencies & Blockchain Tech. (Garcia-Alfaro et. al., eds.), pp. 113-129 (2018)
THE ISSUE.
- There’s a “Babylonian confusion” surrounding the term “blockchain” and its usage
- There is inconsistency and bias in many decision schemes that attempt to address whether blockchain is applicable (what I refer to internally as the “Threshold” or “Gateway” Question; see Field Note #38 and Field Note #40)
- The analytical steps to cross (or not) the Threshold: (1) should you use a blockchain? (2) If so, what type? (3) If no, what alternatives are best?
SOME SOLUTIONS.
1. Solution to the "Babylonian confusion" is to adopt a coherent taxonomy that allows one to address the "Threshold Question" without introducing design considerations that fail to clearly favor one database technology over another.
Increasing levels of granularity are unnecessary to cross the threshold and become relevant only after the threshold has been confidently crossed.

2. Solution to the decision scheme inconsistencies is to eliminate scoping questions that do not distinguish database architectures by virtue of their properties.

3. Solution to informational overwhelm (or "academic encasing") is to have a clear Threshold Question decision logic.

THE PACKAGE.

